为全面推进习近平新时代中国特色社会主义思想“三进”活动,继续打好提高高校思政课质量和水平的攻坚战,不断增强员工对思政课的获得感,公司举办了2019年“繁星奖”威廉希尔网站登录思政课微电影大赛活动,经过专家认真评审,共评选出微电影获奖作品88部,海报奖作品39部,单项奖7项,优秀指导教师奖34人,教师特别贡献奖8人,现予公示,名单如下(附名单)
william威廉亚洲官方
2019年10月29日
第一部分:微电影获奖情况






第二部分:海报奖


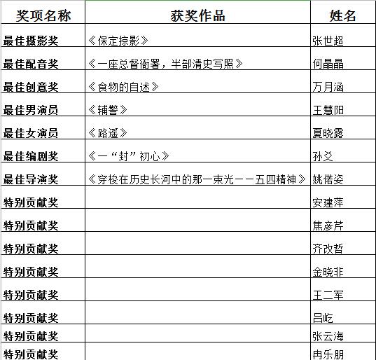
第三部分:单项奖

第四部分:优秀指导教师奖
谷雨 柴素芳 陈海英 陈剑敏 崔淑芳 何建华 焦彦芹 李慧娟 李新艳 梁舒鹃 刘青 刘永艳 刘长亮 吕巧英 齐改哲 冉乐朋 任娟玲 沙占华 沈艳华 宋学文 田海舰 王华玲 王丽芹 王莲花 王雅丽 杨坤洋 杨宣 尤晓娜 张巧霞 张颖 张治江 郑立柱 周晓丽 左华